+-
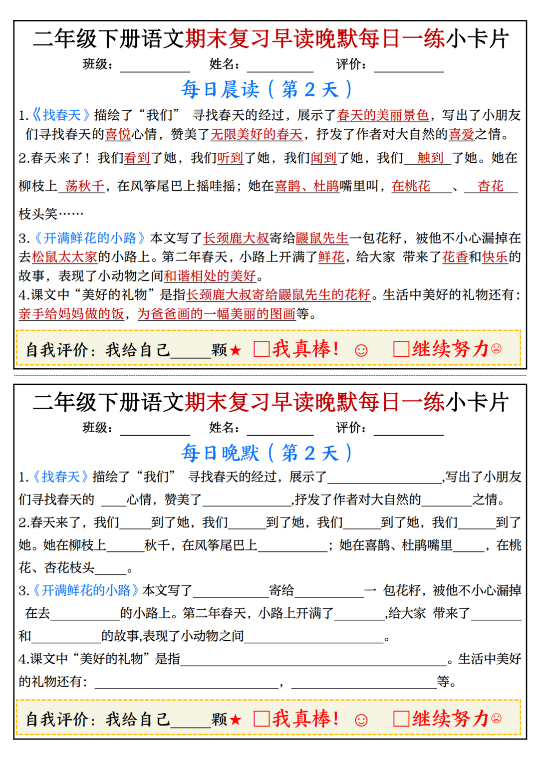
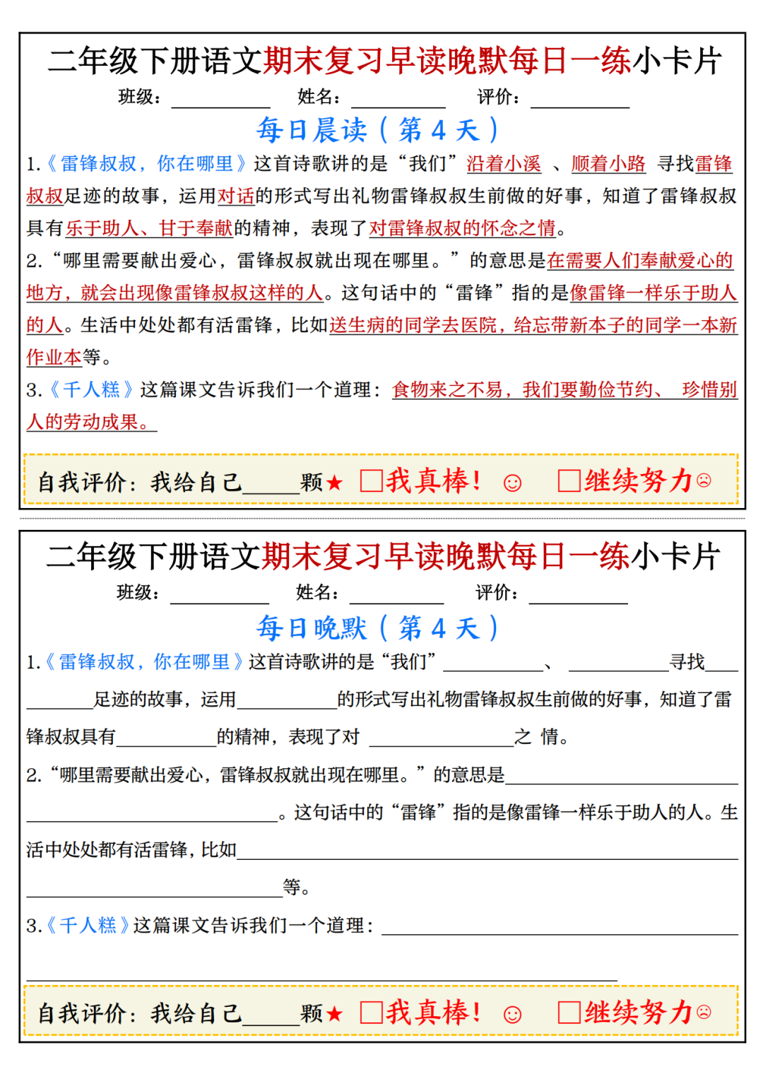
25年二年级下册语文期末复习《按课文内容填空》专项练习(早读晚默),有答案,电子版可打印

25年人教版二年级下册语文期末复习《按课文内容填空》专项练习,有答案共14页,电子版可下载,这份二下语文按课文内容填空练习小卡片,早上让孩子先读一读,晚上再默写巩固下,加深对课文内容的理解和记忆,为二年级的期末复习做好充分的准备。有需要的家长抓紧打印出来,让孩子练一练吧。

(温馨提示:文末有完整电子版领取方式)25年二年级下册语文期末复习《按课文内容填空》专项练习(早读晚默),有答案,电子版可打印

25年二年级下册语文期末复习《按课文内容填空》专项练习(早读晚默),有答案,电子版可打印

25年二年级下册语文期末复习《按课文内容填空》专项练习(早读晚默),有答案,电子版可打印

25年二年级下册语文期末复习《按课文内容填空》专项练习(早读晚默),有答案,电子版可打印