+-
2025年三年级上册语文《阅读理解每日一练小纸条(修辞手法篇)》(含答案),电子版可下载打印

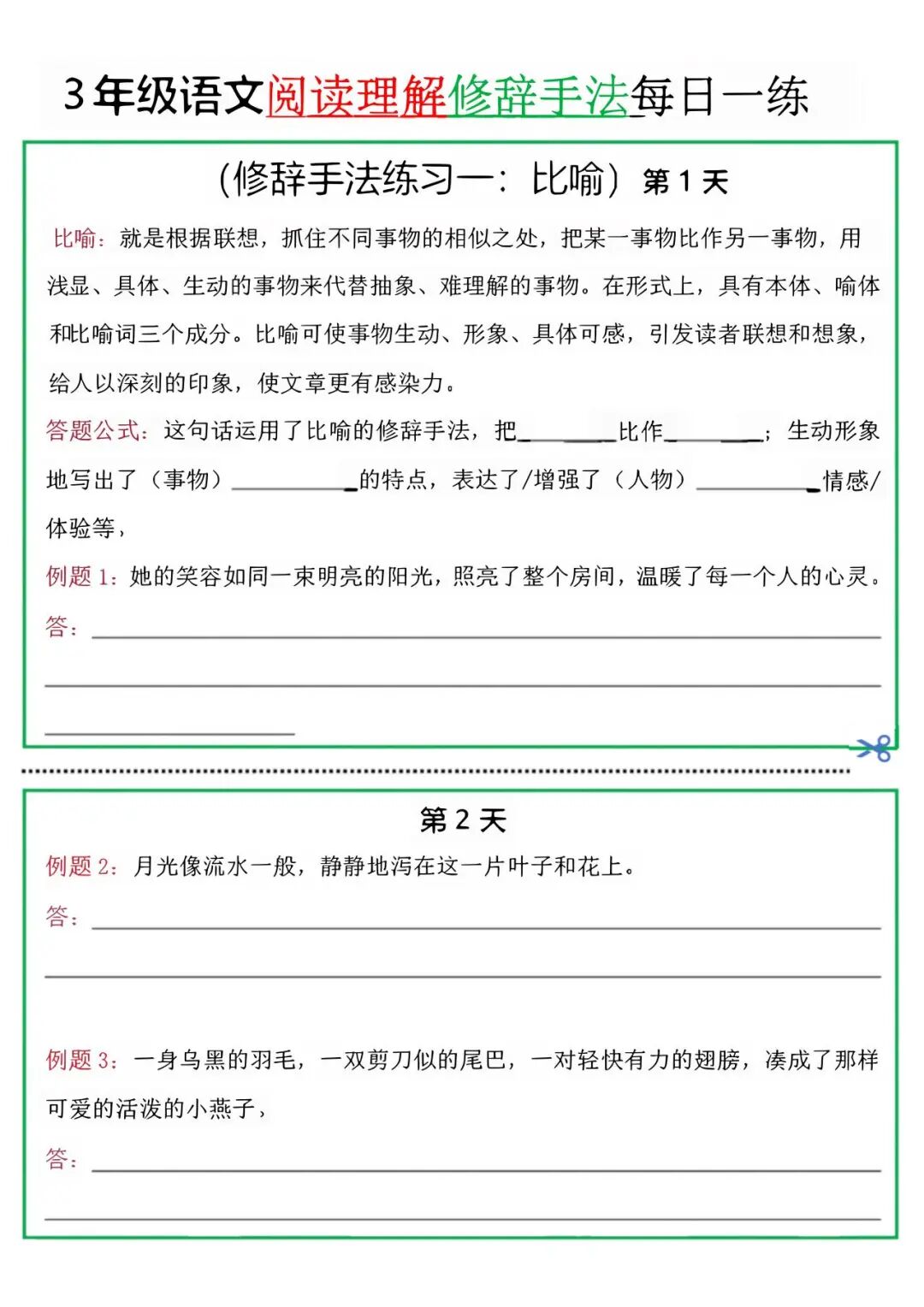
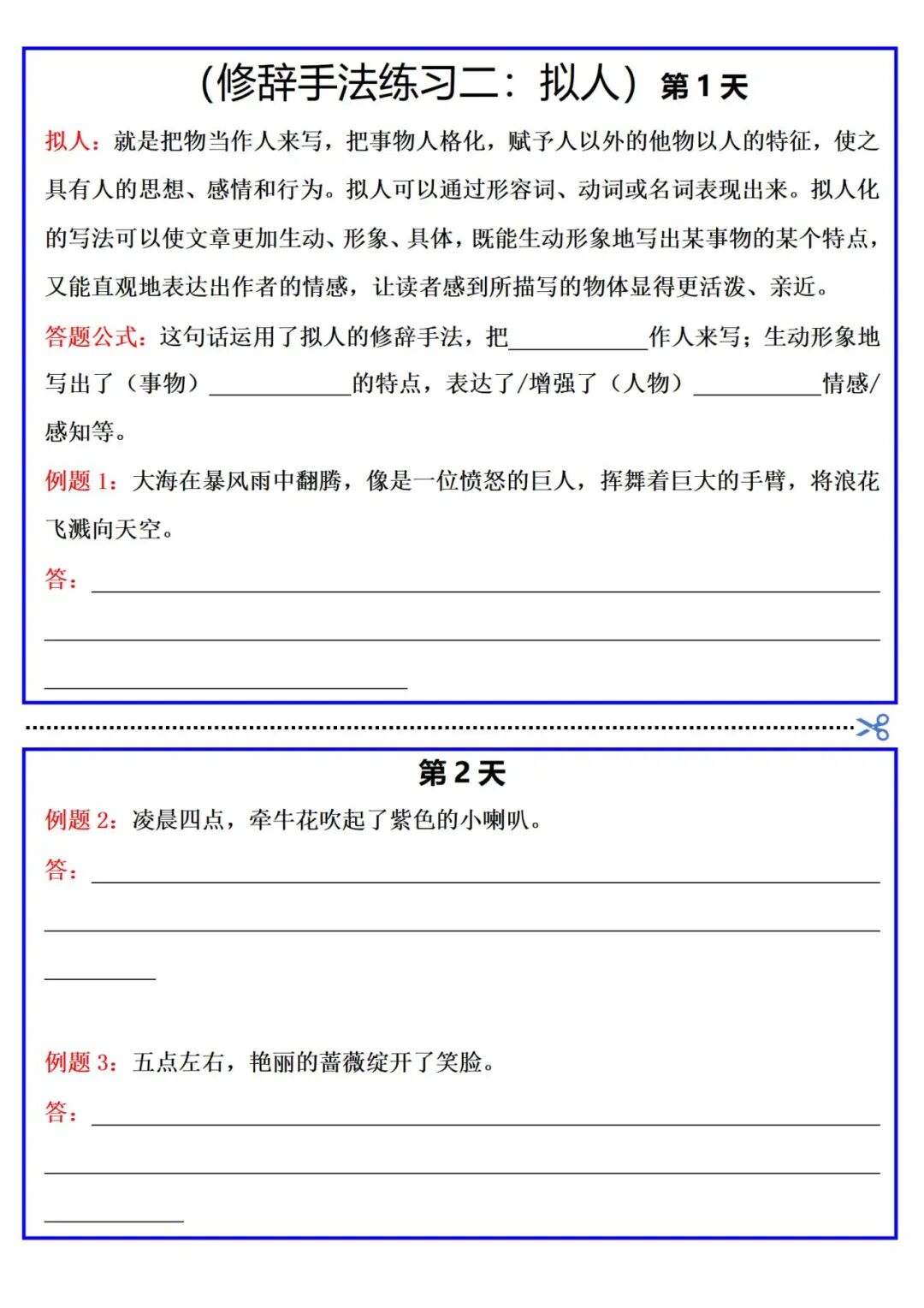
2025年三年级上册语文《阅读理解每日一练小纸条(修辞手法篇)》(含答案),电子版可下载打印。这份资料专注于阅读理解中的修辞手法,涵盖比喻、拟人、排比等十种类型,每种修辞都详细讲解定义、作用,提供答题公式、多个例题及具体解析,能帮助学生系统掌握各类修辞的识别与赏析,便于学生理解和运用。有需要的赶紧给孩子打印出来吧。 温馨提示:篇幅有限,仅展示部分内容, 文末有完整电子版领取方式)

2025年三年级上册语文《阅读理解每日一练小纸条(修辞手法篇)》(含答案),电子版可下载打印 2025年三年级上册语文《阅读理解每日一练小纸条(修辞手法篇)》(含答案),电子版可下载打印 2025年三年级上册语文《阅读理解每日一练小纸条(修辞手法篇)》(含答案),电子版可下载打印 2025年三年级上册语文《阅读理解每日一练小纸条(修辞手法篇)》(含答案),电子版可下载打印